点击右上角
微信好友
朋友圈

请使用浏览器分享功能进行分享

中新网深圳8月29日电 (记者索有为)总部位于深圳的华大生命科学研究院29日发布消息称,由该院牵头建设的基因组多维解析技术全国重点实验室,联合多家机构共同开发的名为Stereo-seq V2的创新技术成果,在8月28日登上国际顶级学术期刊《细胞》(Cell)。
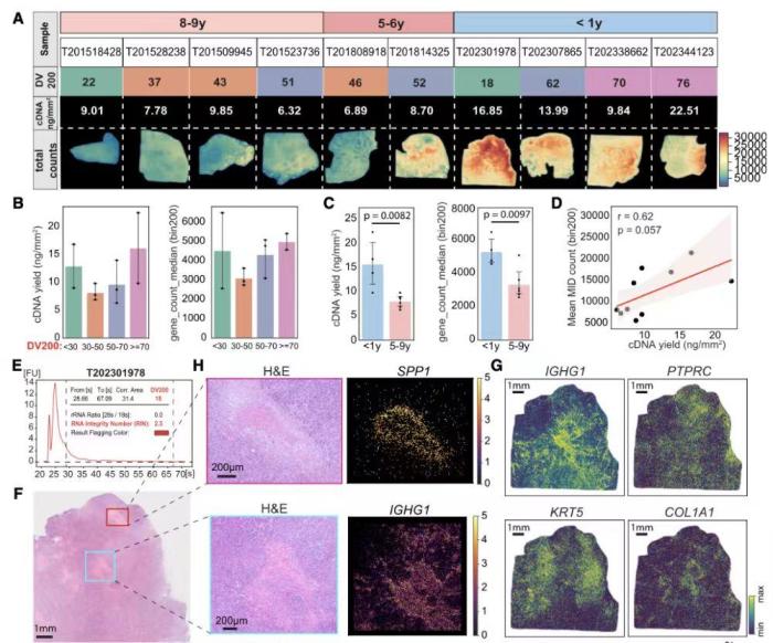
据了解,临床中超过90%的样本是福尔马林固定石蜡包埋样本,其便于保存且数量庞大。这个巨大的样本库是一个无价的疾病“时间胶囊”宝库,记录了无数疾病发生、发展的完整过程。然而,福尔马林这把“时间锁”在固定的同时,也对组织内的遗传物质,尤其是RNA,造成了严重的破坏。它的降解,就像一本珍贵的古籍被水浸泡后字迹模糊、书页粘连,传统技术难以有效读取其中的信息。

Stereo-seq V2应用于不同保存年限的FFPE乳腺癌样本。华大供图
科研团队通过创新解交联技术和随机引物捕获策略,突破这一核心瓶颈,意味着全球医院病理科中积压的福尔马林固定石蜡包埋样本库,可被高效转化为前沿研究的“数据源”,为临床回顾性研究提供可能。
据悉,传统技术在分析“宿主-微生物”时,或只能单独看人体细胞,或需提前知道病原体种类才能设计探针检测,如同“盲人摸象”。
该创新技术通过无偏捕获样本中人类基因和微生物RNA,实现“宿主-微生物原位共分析”,推动生命科学研究从“看见细胞”迈向“看懂细胞与微生物战场”的精准医学新时代。
科研团队介绍,在感染性疾病或肿瘤中,人体细胞与病原体、肿瘤细胞的互动,就像一场复杂的战争。Stereo-seq V2能够在不预设目标的情况下,同时捕获并定位样本中所有人类基因和微生物的RNA。这相当于为科学家提供了一张超高分辨率的“战场实时地图”,上面清晰地标出了我方部队(各类免疫细胞)的部署,以及敌军(如结核杆菌)的藏身之处和活动轨迹。

Stereo-seq V2检测结核杆菌感染小鼠肺脏的免疫动态变化。华大供图
值得一提的是,在抗体药物研发方面,Stereo-seq V2助力研发团队快速找到并定位抗原特异性中和抗体克隆,可大幅提高抗体药物的筛选效率,以推动肿瘤和感染性疾病的精准诊疗。
该成果的共同通讯作者、华大生命科学研究院博士李杨说:“该技术作为‘生命数据引擎’,将驱动基础研究、临床诊断和新药研发进入一个更加精准、全面和原位的空间多组学时代。”(完)
