点击右上角
微信好友
朋友圈

请使用浏览器分享功能进行分享

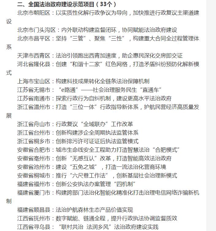
10月28日,中央依法治国办发布《关于第三批全国法治政府建设示范地区和项目命名的决定》,济南市获得“全国法治政府建设示范市”殊荣。
“全国法治政府建设示范市(县、区)”是一个地区法治政府建设的至高荣誉。济南市委、市政府高度重视,党政主要负责同志亲自抓,规范行政执法、优环境促发展,推进地方立法、建制度打基础,强化法治为民、办实事解难题,全市上下团结协作、接续努力,最终以全国前十、免予实地评估的优异成绩成功跨入第三批“全国法治政府建设示范市”行列,再添一块金字招牌。
全文如下
中央全面依法治国委员会办公室
关于第三批全国法治政府建设示范地区和项目命名的决定
为深入学习贯彻习近平法治思想,不断把法治政府建设向纵深推进,加快实现法治政府建设率先突破,自2019年起,中央依法治国办组织开展全国法治政府建设示范创建活动,每两年一批,梯次推进、辐射带动,树立一批批新时代法治政府建设的典范标杆,营造法治政府建设创优争先的浓厚氛围。
2023年5月,中央依法治国办启动了第三批全国法治政府建设示范创建活动。根据《关于开展第三批全国法治政府建设示范创建活动的实施方案》和《市县法治政府建设示范指标体系》(2023年版),按照客观公正、公开透明、务求实效、为基层减负的原则,通过自愿申报、省级初审、第三方评估、人民群众满意度测评、社会公示等程序,经报中央依法治国委批准,决定对第三批全国法治政府建设示范地区和项目予以命名。
获得示范命名的地区要坚持以习近平新时代中国特色社会主义思想为指导,深入学习贯彻党的二十大和二十届历次全会精神,全面贯彻习近平法治思想,珍惜荣誉、再接再厉,持续巩固深化示范创建成果,进一步探索创新、构建长效机制,不断为建设更高水平的法治政府创造可复制可推广的新鲜经验。希望各地区以先进典型为标杆,以示范创建为抓手,聚焦法治政府建设关键环节,聚焦解决人民群众反映强烈的突出问题,补短板、强弱项,加快推动法治政府建设取得新成效。各地依法治省(区、市)委要加强对示范地区和项目的宣传报道、指导监督、跟踪评估、支持保障,充分发挥示范地区和项目的标杆引领作用,不断带动实现本地区法治政府建设水平整体提升。新时代新征程上,让我们更加紧密地团结在以习近平同志为核心的党中央周围,深刻领悟“两个确立”的决定性意义,增强“四个意识”、坚定“四个自信”、做到“两个维护”,持之以恒、久久为功,深入推进依法行政、全面建设法治政府,努力为续写两大奇迹新篇章、开创中国式现代化建设新局面作出新的更大贡献!





来源:人民日报
